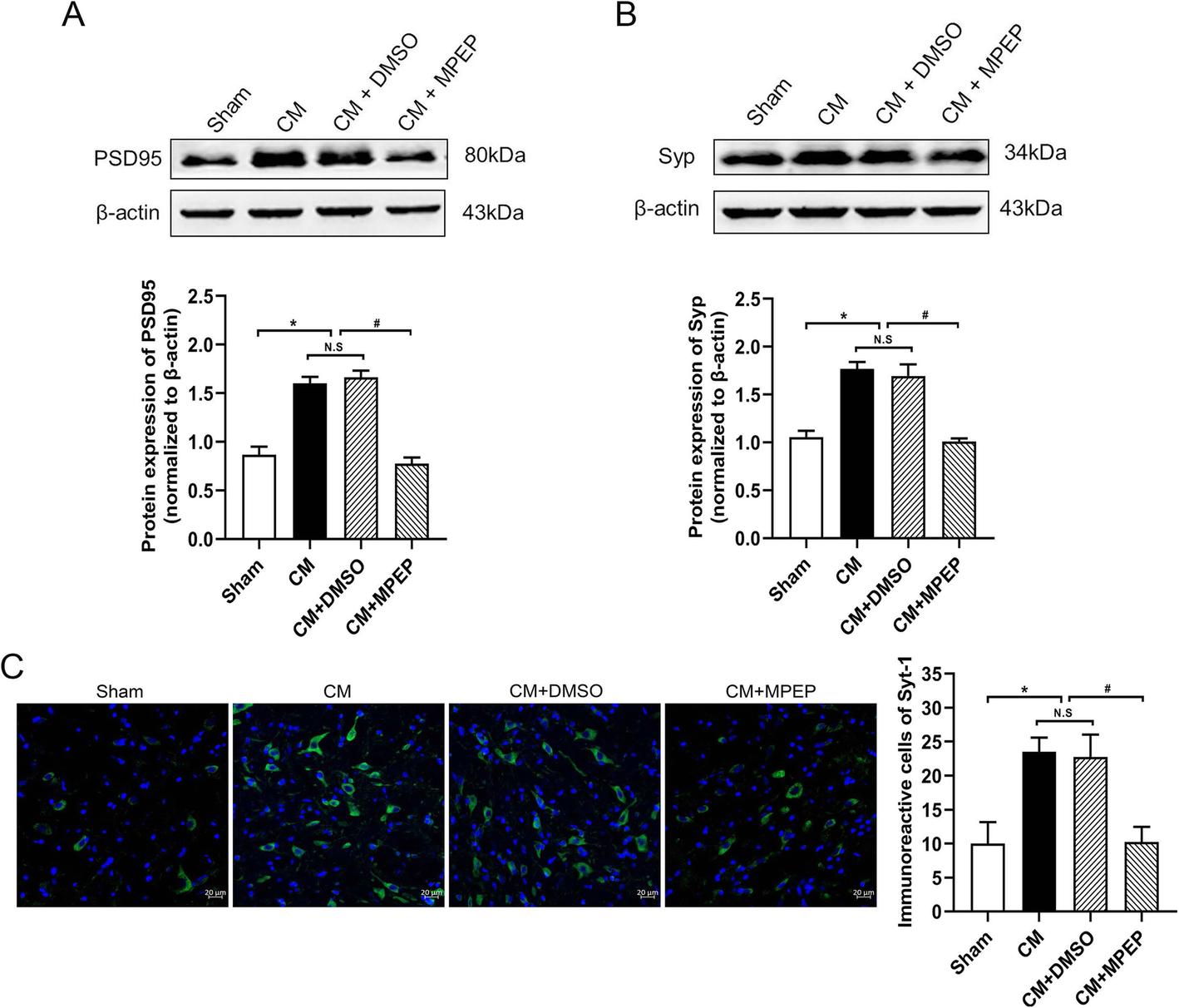
Fig. 4

The effect of MPEP on synaptic associated proteins. Compared with the sham group, the expression of PSD95, Syp, and Syt-1 upregulated in the CM group. There were no significant differences between the CM and CM + DMSO groups. The administration of MPEP significantly decreased their expression. a The protein expression of PSD95. b The protein expression of Syp. c Immunoreactivity for Syt-1. (n = 4 in each group,scale bar = 20 μm; *p < 0.05 compared with the sham group; #p < 0.05 compared with the CM + DMSO group; N. S:p > 0.05 between two groups)