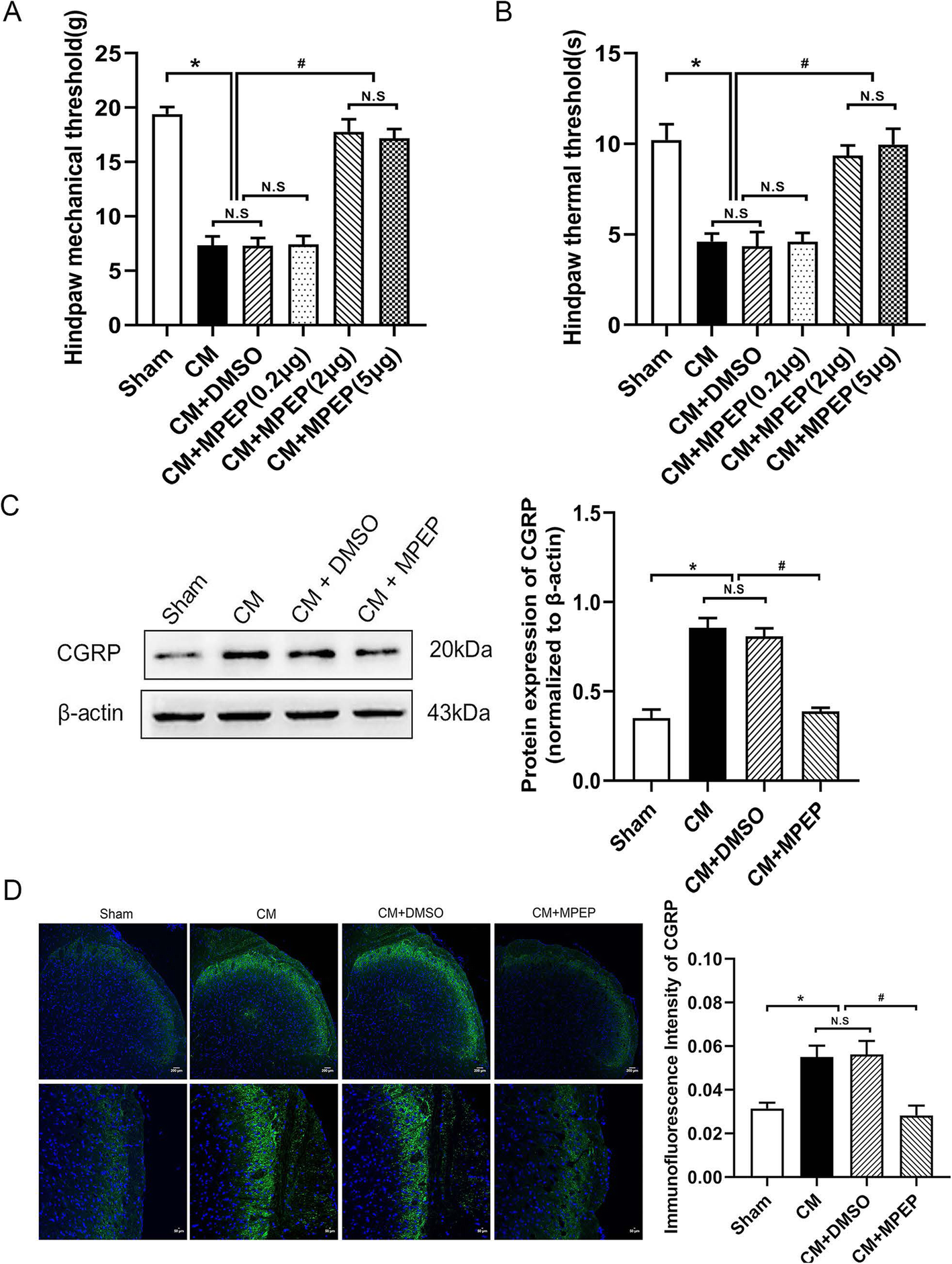
Fig. 3

The effect of MPEP on mechanical allodynia, thermal allodynia, and the expression of CGRP. a-b Compared with the sham group, pain thresholds significantly decreased in the CM group. There were no significant differences between the CM and CM + DMSO groups. Compared with the CM and CM + DMSO groups, 0.2 μg MPEP did not effect, while 2 μg and 5 μg MPEP all increased the pain thresholds. There were no significant differences between the CM + MPEP(2 μg) and CM + MPEP(5 μg) groups. a The mechanical pain thresholds of the hind paw in different groups. b The thermal pain thresholds of the hind paw in different groups. c-d Compared with the sham group, the expression of CGRP increased in the CM group. There were no significant differences between the CM and CM + DMSO groups. The administration of MPEP significantly downregulated the expression of CGRP. c The protein expression of CGRP. d Immunoreactivity for CGRP. (n = 4 in each group, scale bar = 200 μm or scale bar = 50 μm; *p < 0.05 compared with the sham group; #p < 0.05 compared with the CM + DMSO group; N. S:p > 0.05 between two groups)